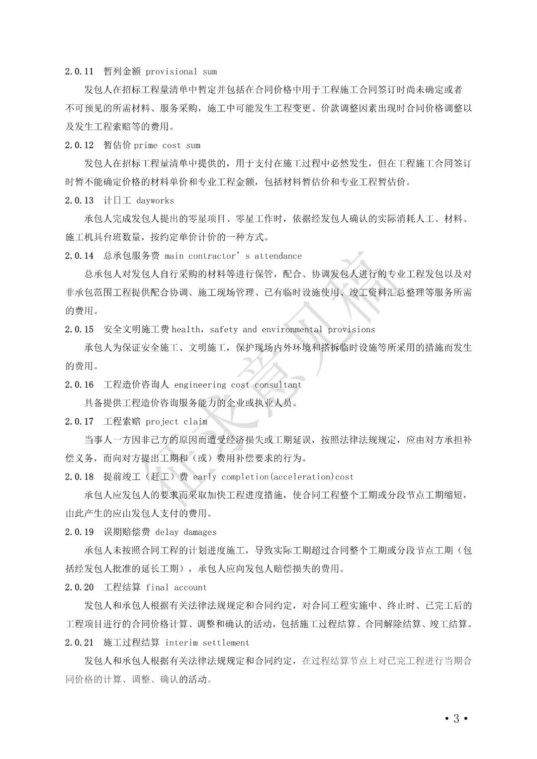
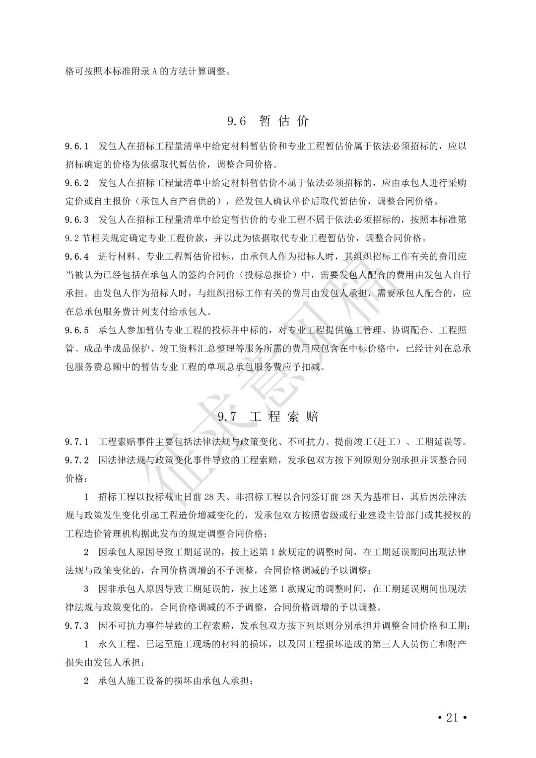
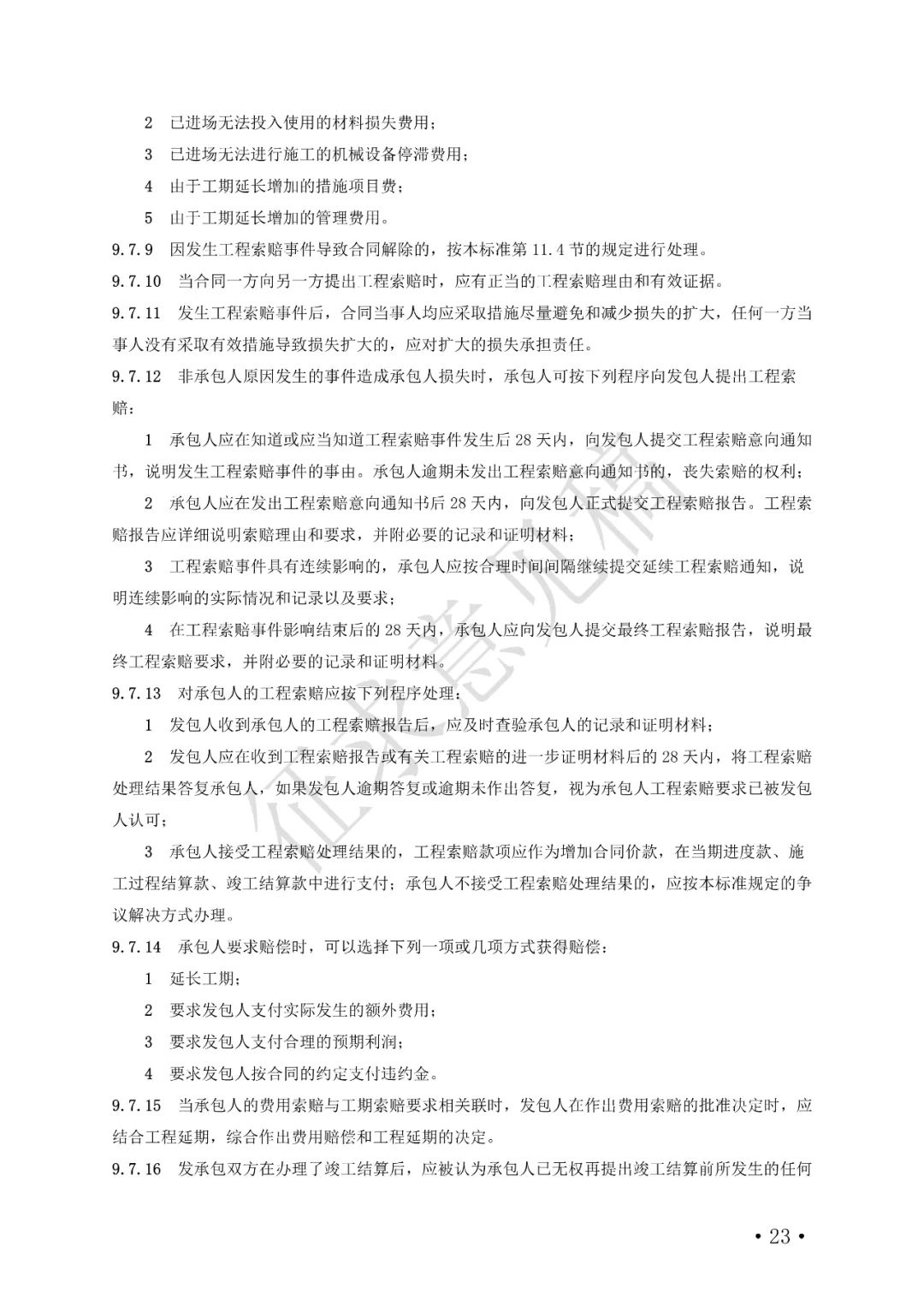
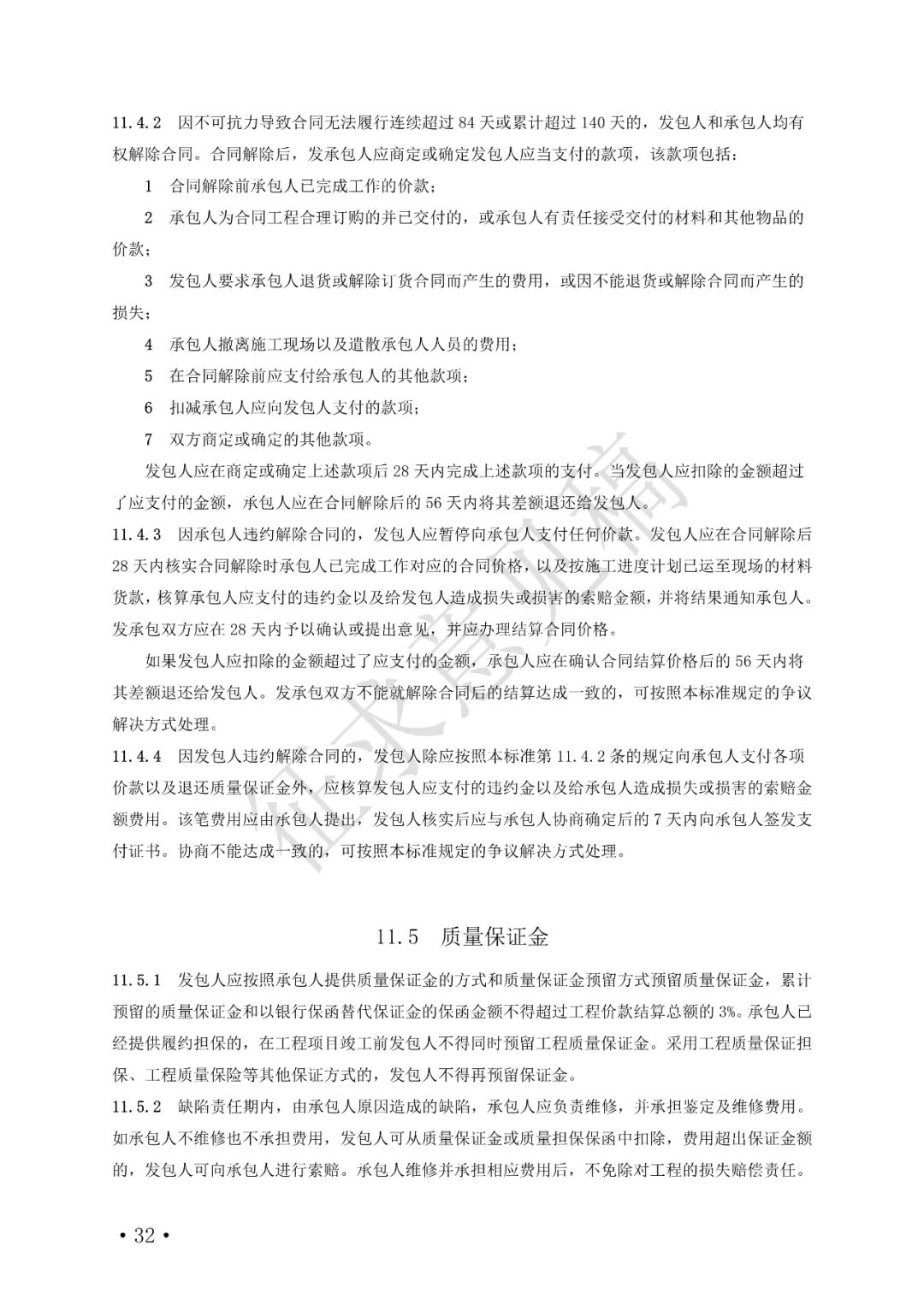
文章来源:筑龙造价
源自丨住建部官网
住建部拟调整安全文明施工费的规定,由原来的发包人应在工程开工后的28天内预付不低于当年的安全文明施工费总额的50%,变为应在开工后28天内预付安全文明施工费总额的50%给承包人

近日,住建部对《建设工程工程量清单计价规范》(GB 50500-2013)进行了修订,形成《建设工程工程量清单计价标准》(征求意见稿), 其中关于安全文明施工费的相关规定如下:

新版清单计价相关规定截图

相关原文:

住房和城乡建设部标准定额司关于征求《建设工程工程量清单计价标准》(征求意见稿)意见的函
建司局函标〔2021〕144号
各省、自治区住房和城乡建设厅,直辖市住房和城乡建设(管)委,新疆生产建设兵团住房和城乡建设局,国务院有关部门建设工程造价管理机构,各有关单位:
为完善工程造价市场化形成机制,进一步统一工程计价规则,我们对《建设工程工程量清单计价规范》(GB 50500-2013)进行了修订,形成《建设工程工程量清单计价标准》(征求意见稿),现送你们征求意见。请于12月15日前将书面意见反馈我司。
附件:《建设工程工程量清单计价标准》(征求意见稿)
住房和城乡建设部标准定额司
2021年11月17日


























































































以上内容来源于网络收集整理,如有侵权请联系客服