来源:宝龙设计荟,作者:宝龙置地楼志军
如有版权问题,请联系删除

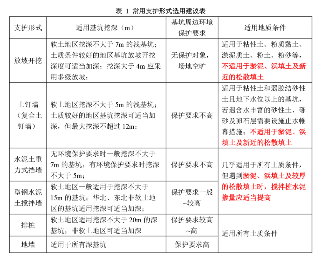
基坑支护工程是指在基坑开挖时,为了保证坑壁稳定,保护主体地下工程施工时的安全以及周围环境不受损害所采取的工程措施。一般基坑支护形式的选取主要取决于基坑挖深、场地条件、周边环境(邻近既有建构筑物、市政道路、管线)、场地水文地质条件、项目工期要求等因素,应综合分析合理选取。
一般同等条件下支护形式的造价从低至高依次为:放坡开挖<土钉墙(复合土钉墙)<水泥土重力式挡墙<型钢水泥土搅拌墙(SMW工法)<排桩<地墙。

1、坡率应根据土层性质、挖深确定,挖深大于4m应采用多级放坡,多级放坡应设置平台;土质条件较好的地区,应优先选用天然放坡;软土地区大面积放坡开挖的基坑,边坡表面应设置钢筋网片护坡面层;
图 2 多级放坡示意(注:开挖面在地下水位之下需要设置降水井)
2、若开挖面在地下水位之下,坡顶和平台处应采取井点降水措施,提高坡体稳定性;坡顶设置挡水坎或排水沟,防止坑外积水流入坑内,侵蚀坡体;3、坡脚附近如有局部深坑,坡脚与局部深坑的距离应不小于2倍深坑落深,如不能保证,应按深坑的深度验算边坡稳定。
若场地条件限制无法满足大放坡开挖的需要,可采用土钉墙支护,减少放坡范围。1、土钉形式有钢管土钉和钢筋土钉,坡面采用钢筋网片喷射混凝土面层;2、当土钉墙后存在滞水时,应在含水层部位的墙面设置泄水孔或采取其他疏水措施,减小墙背后的水压力,提高土钉墙稳定性;3、当采用预应力锚杆复合土钉墙时,预应力锚杆应采用钢绞线锚杆,且锚杆应布置在土钉墙的较上部位;当用于增强面层抵抗土压力的作用时,锚杆应布置在土压力较大及墙背土层较软弱的部位。1、重力式挡墙形式:一般选用双轴或三轴水泥土搅拌桩,搅拌桩可按搭接施工,搭接长度控制在150mm~200mm,挡墙顶面宜设置混凝土面板;2、一般土层条件下,搅拌深度小于16m的应优先选用造价更低的双轴,超过16m的应选用三轴,遇到淤泥等软弱土层,水泥掺量适当提高;3、水泥土搅拌桩应按格栅布置,建议格栅布置形式如图所示(以双轴为例)。1、一般选用双轴或三轴搅拌桩,搅拌桩兼作止水帷幕应按套打一孔施工,确保止水效果;2、一般型钢租赁期应控制在6个月以内,当租赁期超过6个月,型钢租赁成本较高,目前租赁市场主要型钢类型为H400×400、H500×200、H700×300、H800×300等,可选用插一跳一、插二跳一、密插形式,墙体刚度依次增强;3、型钢应做减小阻摩处理,方便地下室结构完成后型钢拔除回收。1、当基坑开挖面涉及地下水时,应在灌注桩外侧设置隔水帷幕;2、帷幕选型:若隔水帷幕深度小于16m,建议采用造价较低的双轴;若帷幕深度超过16m或者浅层存在深厚密实砂层,建议采用止水效果更好的三轴;3、帷幕深度:对于仅需坑内疏干降水的基坑,软土地区粘性土弱透水层中隔水帷幕深度应控制在基坑基底以下6~7m即可(如上海地区项目);若遇粉性、砂性土等(较)强透水层,且含水层厚度适中、底埋深不深,可考虑帷幕隔断该含水层(如南通、武汉沿江地区);若基坑基底承压水稳定性不满足要求需降承压水,且承压含水层厚度不厚、层底埋深不深,隔水帷幕也应尽量隔断承压含水层,以减少降压降水对周边环境的沉降影响;4、为避免支护结构的浪费,可利用原本在基坑完成后通常废弃的围护排桩作为正常使用阶段主体地下结构一部分,形成“桩墙合一”,围护桩可承担大部分的土压力,减小地库外墙受力,可有效减小地下室外墙厚度、边桩数量,增大地下室建筑面积,实现节能降耗,具有较好的经济效益。软土地区三层地下室以上的基坑采用“两墙合一”地墙较排桩方案较为经济。所谓“两墙合一”即在基坑工程施工阶段地下连续墙作为围护结构,起到挡土和止水的目的;在结构永久使用阶段作为主体地下室结构外墙,通过设置与主体地下结构内部水平梁板构件的有效连接,不再另外设置地下结构外墙。地下连续墙的常用厚度为600mm、800mm、1000mm、1200mm。2、当浅层分布有粉性土或砂性土较厚时,地墙两侧可适当采用水泥土搅拌桩进行槽壁预加固。原则上搅拌桩深度只需覆盖粉性土或砂土层即可,避免在无加固条件下进行地墙槽段成槽施工(否则在无槽壁加固条件下进行成槽施工,容易造成地墙充盈系数过大而大量增加混凝土浇灌量,后续超灌混凝土的凿除量较大也会增加成本);3、地墙成槽泥浆护壁:应优先选用自然造浆泥浆护壁成槽,若自然造浆无法满足成槽要求,再选用人工造浆;4、地墙槽段施工槽段外侧可设置高压旋喷桩进行接缝加强止水,墙内侧应设置扶壁柱、排水沟结合构造砌体墙的防渗构造措施。以上内容来源于网络收集整理,如有侵权请联系客服